![]() |
Tại thời điểm cuối tháng 3/2020, Công ty TNHH Grab, đơn vị phụ trách hoạt động kinh doanh của Grab tại Việt Nam ghi nhận vốn điều lệ 20 tỷ đồng. Trong đó hai cổ đông nắm giữ gồm bà Lý Thụy Bích Huyền (51%) và Grab Inc (49%). Grab Inc là một công ty có trụ sở chính đặt tại Cayman Islands.
Phần vốn của bà Lý Thụy Bích Huyền trước đó được nắm giữ bởi ông Nguyễn Tuấn Anh. Ông Tuấn Anh nằm trong số cổ đông sáng lập của Grab Việt Nam, khai quốc công thần của công ty này và giúp Grab từ không tên tuổi vươn lên vị thế số 1 trên thị trường gọi xe Việt Nam. Đầu năm 2020, ông Tuấn Anh nghỉ Grab chuyển sang làm CEO của VinID, thuộc Tập đoàn Vingroup.
Như vậy, việc ông Tuấn Anh chuyển công ty đi kèm việc Grab Việt Nam đổi chủ sở hữu cho thấy vai trò cổ đông mang tính chất đại diện. Trên thực tế, ông Tuấn Anh từng chia sẻ với báo giới rằng Grab tuyển ông thông qua Linkedin (mạng xã hội về nghề nghiệp) khi muốn thâm nhập vào thị trường Việt Nam.
Cuộc chiến chiếm thị phần của taxi truyền thống và các ứng dụng gọi xe khác khiến trong 4 năm gần nhất Grab Việt Nam đã lỗ ròng hơn 2.100 tỷ. Với lượng vốn mỏng chỉ 20 tỷ đồng, việc thua lỗ đã khiến cho vốn chủ sở hữu của Grab Việt Nam âm khoảng 4.290 tỷ đồng tính đến hết 2019.
![]() |
Điều này đòi hỏi phải có một cơ chế cấp vốn liên tục để nuôi hệ thống, mà chủ yếu Grab Việt Nam sử dụng đòn bẩy tài chính. Dữ liệu chúng tôi có được cho thấy nợ dài hạn của Grab Việt Nam vào khoảng 5.650 tỷ đồng cuối năm vừa rồi, tăng gần 4.300 tỷ đồng so với 2018. Dòng tiền đi vay nhằm bù đắp thiếu hụt lớn dòng tiền hoạt động kinh doanh và chi cho đầu tư. Tổng tài sản gần 2.700 tỷ đồng chủ yếu là tiền mặt và các khoản phải thu.
Tương tự như Grab Việt Nam, một đơn vị khác trong hệ sinh thái của Grab Holdings tại Việt Nam – CTCP Công nghệ và Dịch vụ Moca cũng có cơ cấu cổ đông sáng lập toàn là người Việt. Cho đến hiện tại, vốn điều lệ của Moca đã tăng lên 81,5 tỷ đồng nhưng không có yếu tố nước ngoài. Trong một khoảng thời gian, Moca có ghi nhận sự góp mặt của cổ đông Access Ventures SPV đến từ Hồng Kông, nắm hơn 3,5%.
Ví điện tử Moca cũng không tránh khỏi việc phải lao vào cuộc đua đốt tiền tại thị trường Việt Nam, trong năm gần nhất công ty lỗ nặng 147 tỷ đồng, làm âm vốn chủ 56 tỷ đồng.
![]() |
Việc thuê người Việt đứng ra thành lập công ty của các doanh nghiệp nước ngoài muốn thâm nhập thị trường không phải chuyện gì lạ lẫm. Cuối năm 2017, ThaiBev nhanh chóng lập ra công ty Vietnam Beverage trong vài tháng để có thể "lách" luật thâu tóm Sabeco trước giới hạn về tỷ lệ sở hữu nước ngoài không quá 49%.
Báo cáo thường niên 2019 của ThaiBev cho thấy Vietnam Beverage thuộc sở hữu gần như 100% của công ty Thái Lan thông qua nhiều mối quan hệ bắc cầu, cho dù cơ cấu cổ đông của chủ sở hữu lớn nhất tại Sabeco toàn là người Việt.
![]() |
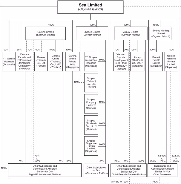
Do Grab Holdings không phải là công ty đại chúng, cấu trúc của doanh nghiệp này không được công bố. Nhưng chúng tôi xin lấy ví dụ là trường hợp của SEA Group làm gợi ý cho độc giả về cách mà Grab có thể vận hành hoạt động kinh doanh tại Việt Nam mà không cần thiết phải có mối liên hệ trực tiếp nào về mặt sở hữu.
SEA Group chính là "gã khổng lồ" đứng sau thành công của CTCP Giải trí và Thể thao Điện tử Việt Nam (Esports – hay được biết đến phổ biến với tên Garena Việt Nam), CTCP Airpay và Công ty TNHH Shopee (Shopee Việt Nam). Tỷ lệ sở hữu trực tiếp của SEA với các công ty này lần lượt là 30%, 18% và 100%. Sở dĩ có điều này là do vướng mắc các quy định của pháp luật Việt Nam về room ngoại trong một số lĩnh vực kinh doanh đặc biệt như trò chơi trực tuyến, ví điện tử.
Giải bài toán này, SEA Group sử dụng một cơ cấu gọi là VIE Structure. Theo đó, Tập đoàn sẽ ký kết với cổ đông của các pháp nhân kinh doanh tại Việt Nam (VIE) các điều khoản chặt chẽ, không hủy ngang.
Một trong số những điểm quan trọng nhất là việc SEA Group đảm bảo cho các VIE đủ vốn phát triển hoạt động kinh doanh. Tập đoàn ký hợp đồng cho vay hoặc bảo lãnh với từng cổ đông VIE, các khoản vay chỉ được dùng với mục đích mua thâu tóm đơn vị khác hoặc góp tăng vốn chủ sở hữu.
Ở chiều ngược lại, SEA Group nhận được toàn bộ lợi ích trong các VIE. Các thỏa thuận cho vay cũng cấm cổ đông VIE chuyển nhượng vốn cho bất kỳ bên thứ ba nào.
SEA Group sẽ phải hỗ trợ tài chính liên tục, chịu trách nhiệm nợ phải trả của các VIE này. Mặc dù không đáp ứng các điều kiện kỹ thuật, nhưng vẫn tồn tại quan hệ mẹ - con giữa Tập đoàn và các VIE ở Việt Nam.
![]() |
Sơ đồ này cho thấy ngoài việc sở hữu trực tiếp 30% Garena Việt Nam, SEA Group nắm 70% thông qua một pháp nhân là Garena Limited (Cayman Islands). Trường hợp tương tự cũng xảy ra tại Airpay Việt Nam.
Công ty TNHH Thương mại Công nghệ Go Viet – đơn vị vận hành dịch vụ Gojek (trước đây là Go-Viet) cũng chỉ có vốn điều lệ 2 tỷ đồng dù lỗ lũy kế đến cuối năm 2019 lên đến gần 2.800 tỷ đồng.
Công ty Go Viet được sở hữu 100% bởi CTCP Quốc tế Bông Sen Việt, một công ty cũng chỉ có vốn 12 tỷ đồng. Trước đó khi thành lập hồi tháng 2/2018, thậm chí vốn điều lệ của Bông Sen Việt chỉ ở mức 200 triệu đồng, do ba cá nhân người Việt đóng góp. Trong đó phần lớn nhất thuộc về ông Nguyễn Vũ Đức (98%), CEO đầu tiên của GoViet.
Hiện Sen Việt được sở hữu 49% bởi Velox South-East Asia Holdings (Singapore). Như vậy tương tự như Grab, nhà đầu tư ngoài chỉ sở hữu 49% lợi ích tại Gojek và hầu như toàn bộ nguồn vốn để duy trì hoạt động của 2 công ty này trong bối cảnh liên tục thua lỗ lớn đều từ vốn vay nước ngoài.
Theo Nhịp sống kinh tế




