close Đăng nhập

Phía sau Hồng Việt - DN muốn làm khu dân cư 6.000 tỉ đồng ở Long An

VietTimes – Việc Hồng Việt mạnh dạn đăng ký thực hiện dự án Khu dân cư Thanh Phú – Tân Bửu (Long An) có tổng vốn đầu tư lên tới 6.163 tỉ đồng cho thấy tiềm lực không nhỏ của giới chủ đằng sau doanh nghiệp này.

Sở Kế hoạch và Đầu tư tỉnh Long An vừa công bố biên bản mở hồ sơ đăng ký thực hiện dự án Khu dân cư Thanh Phú – Tân Bửu với nhà đầu tư duy nhất nộp hồ sơ là liên danh CTCP Hồng Việt – Công ty TNHH Xây dựng và Đầu tư Bất động sản Thăng Long.

Theo tìm hiểu của VietTimes, dự án Khu dân cư Thanh Phú – Tân Bửu có quy mô 143,79 ha, tổng vốn đầu tư khoảng 6.163 tỉ đồng (chi phí thực hiện là 3.287,3 tỉ đồng; chi phí bồi thường, hỗ trợ, tái định cư là 2.875,8 tỉ đồng), tọa lạc tại xã Thanh Phú và xã Tân Bửu, huyện Bến Lức, tỉnh Long An.

Dự án dự kiến thi công vào đầu quý 4/2023, bao gồm các công việc từ bồi thường, hỗ trợ tái định cư và các thủ tục môi trường, xây dựng, phòng cháy chữa cháy… đến san lấp mặt bằng, thi công hạ tầng.

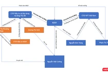
Dấu ấn Kosy ở Hồng Việt

Thành lập từ tháng 6/2015, Hồng Việt từng là thành viên của CTCP Kosy (Mã CK: KOS) – một công ty đa ngành hoạt động chính trong lĩnh vực bất động sản, với sự chi phối của Chủ tịch Nguyễn Việt Cường và người thân.

Theo đó, Hồng Việt có vốn điều lệ ban đầu 100 tỉ đồng, cơ cấu cổ đông bao gồm: ông Nguyễn Đức Trang (góp 90 tỉ đồng, sở hữu 90% VĐL), ông Nguyễn Văn Ngọc (góp 5 tỉ đồng, sở hữu 5% VĐL) và bà Đặng Thị Thu Hương (góp 5 tỉ đồng, sở hữu 5% VĐL).

Tính đến tháng 4/2018, quy mô vốn của Hồng Việt đạt 400 tỉ đồng, trong đó KOS góp 133,5 tỉ đồng, sở hữu 33,4% vốn điều lệ; ông Nguyễn Đức Trang góp 240 tỉ đồng, tỷ lệ sở hữu giảm xuống 60% vốn điều lệ.

Ngoài vai trò Chủ tịch HĐQT kiêm người đại diện pháp luật tại Hồng Việt, từ năm 2018, vị doanh nhân sinh năm 1976 Nguyễn Đức Trang còn giữ chức vụ Trưởng phòng pháp chế tại KOS.

Đến tháng 6/2019, tại phiên họp đại hội đồng cổ đông thường niên của KOS, ông Nguyễn Đức Trang đã được bầu làm thành viên HĐQT của công ty này.

Trong bản cáo bạch niêm yết công bố ít tuần sau đó, KOS cho biết Hồng Việt đang trong giai đoạn xin cấp phép đầu tư xây dựng 2 nhà máy thủy điện tại tỉnh Lai Châu và 1 dự án đầu tư kinh doanh bất động sản (diện tích 56ha) tại thành phố Vinh – Nghệ An. Dự kiến đến năm 2020 sẽ được cấp giấy phép đầu tư.

Tuy nhiên, hạ tuần tháng 3/2020, HĐQT KOS đã ra nghị quyết chuyển nhượng toàn bộ cổ phần của KOS tại Hồng Việt. Bên nhận chuyển nhượng, theo văn bản, là “các đối tác, cá nhân có đủ năng lực tài chính và kinh nghiệm trong lĩnh vực xây dựng”.

Đến tháng 6/2020, ông Nguyễn Đức Trang cũng có đơn xin từ nhiệm vị trí thành viên HĐQT KOS với lý do cá nhân.

Hơn 2 năm sau khi KOS thoái vốn, tháng 9/2022, quy mô vốn điều lệ của Hồng Việt được nâng lên mức 860 tỉ đồng. Địa chỉ trụ sở chính của công ty được chuyển về tòa nhà Greenpark đường Dương Đình Nghệ, Yên Hòa, Cầu Giấy, Hà Nội.

Hiện nay, Giám đốc kiêm người đại diện theo pháp luật của Hồng Việt là ông Đỗ Đình Chinh (SN 1986). Đáng chú ý, ông Chinh cũng từng công tác tại KOS.

Công ty TNHH Xây dựng và Đầu tư Bất động sản Thăng Long

BĐS Thăng Long – đối tác của Hồng Việt tại dự án khu dân cư hơn 6.000 tỉ đồng ở Long An – được thành lập vào tháng 9/2014, đăng ký địa chỉ trụ sở chính tại đường Phương Canh, phường Xuân Phương, quận Nam Từ Liêm, TP Hà Nội.

Tháng 3/2019, quy mô vốn của BĐS Thăng Long được nâng từ mức 500 triệu đồng lên 500 tỉ đồng, cơ cấu cổ đông gồm: bà Trần Thị Kim Oanh (góp 100 tỉ đồng, sở hữu 20% VĐL), ông Lê Công Thọ (góp 200 tỉ đồng, sở hữu 40% VĐL), ông Lương Thế Vũ (góp 200 tỉ đồng, sở hữu 40% VĐL).

Tới tháng 11/2022, bà Oanh và ông Vũ triệt thoái vốn khỏi công ty này. Toàn bộ cổ phần của hai cổ đông này tại BĐS Thăng Long được đứng tên bởi ông Nguyễn Tiến Dũng và bà Nguyễn Thanh Thủy, với tỷ lệ sở hữu lần lượt là 40% và 20% vốn điều lệ.

Giám đốc kiêm người đại diện theo pháp luật của BĐS Thăng Long hiện nay là bà Trần Thị Thu Phương (SN 1977). Bà Phương còn đứng tên tại Công ty Luật TNHH MTV Aurora và Công ty Luật TNHH MTV Metara./.

Chuyện doanh nhân

CEO Nvidia Jensen Huang và CEO OpenAI Sam Altman. Ảnh: FT.

Công nghệ biến đổi bản đồ tỷ phú thế giới năm 2025

Bản đồ tỷ phú thế giới năm 2025 ghi nhận những biến động mang tính kỷ lục, khi có những người giàu nhanh chưa từng có. Động lực cốt lõi đứng sau làn sóng này chính là nhờ trí tuệ nhân tạo (AI) và các đột phá công nghệ liên quan.

5 doanh nhân tuổi Ngọ và dấu ấn trên thương trường Việt

5 doanh nhân tuổi Ngọ và dấu ấn trên thương trường Việt

Năm Bính Ngọ 2026 là năm tuổi của nhiều doanh nhân thành đạt như Chủ tịch ACB Trần Hùng Huy, Chủ tịch Tổng Công ty 36 Nguyễn Đăng Giáp, Chủ tịch Tư vấn Quản lý BDSC Lê Quang Phúc, Phó Chủ tịch Nam Long Trần Thanh Phong, nhà sáng lập Phở 24 Lý Quí Trung và nhiều doanh nhân đình đám khác.